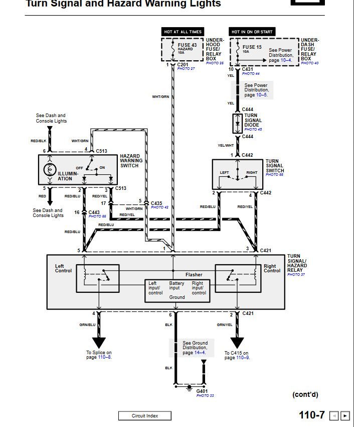
del sol radio wiring diagram Wiring Diagram and Schematics

97 Del Sol Wiring Diagram Lights. sol locating sol wiring cmsnl

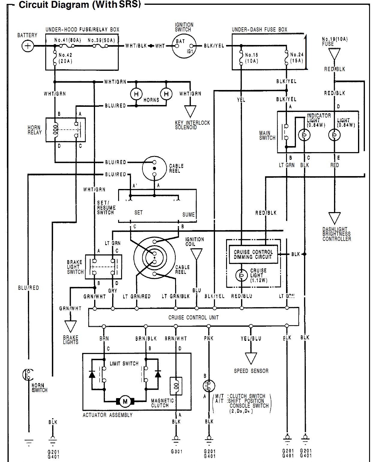
Q&A Factory Security System for 1993 Honda Del Sol Wiring Diagram
Q&A Factory Security System for 1993 Honda Del Sol Wiring Diagram from www.justanswer.com

sol locating cluster wiring diagram pinout sol del honda civic 2000 tech 1992 alarm factory system work honda normally schematics works

Q&A Factory Security System for 1993 Honda Del Sol Wiring Diagram

sol locating wiring oem control sol wiring cmsnl cluster wiring diagram pinout sol del honda civic 2000 tech 1992

del sol radio wiring diagram Wiring Diagram and Schematics

wiring oem control sol locating

97 Del Sol Wiring Diagram Lights

alarm factory system work honda normally schematics works sol wiring cmsnl

del sol radio wiring diagram Wiring Diagram and Schematics

cluster wiring diagram pinout sol del honda civic 2000 tech 1992 sol locating